【第57期】前沿靶點速遞:每周醫學研究精選
日期:2025-09-23 15:29:16
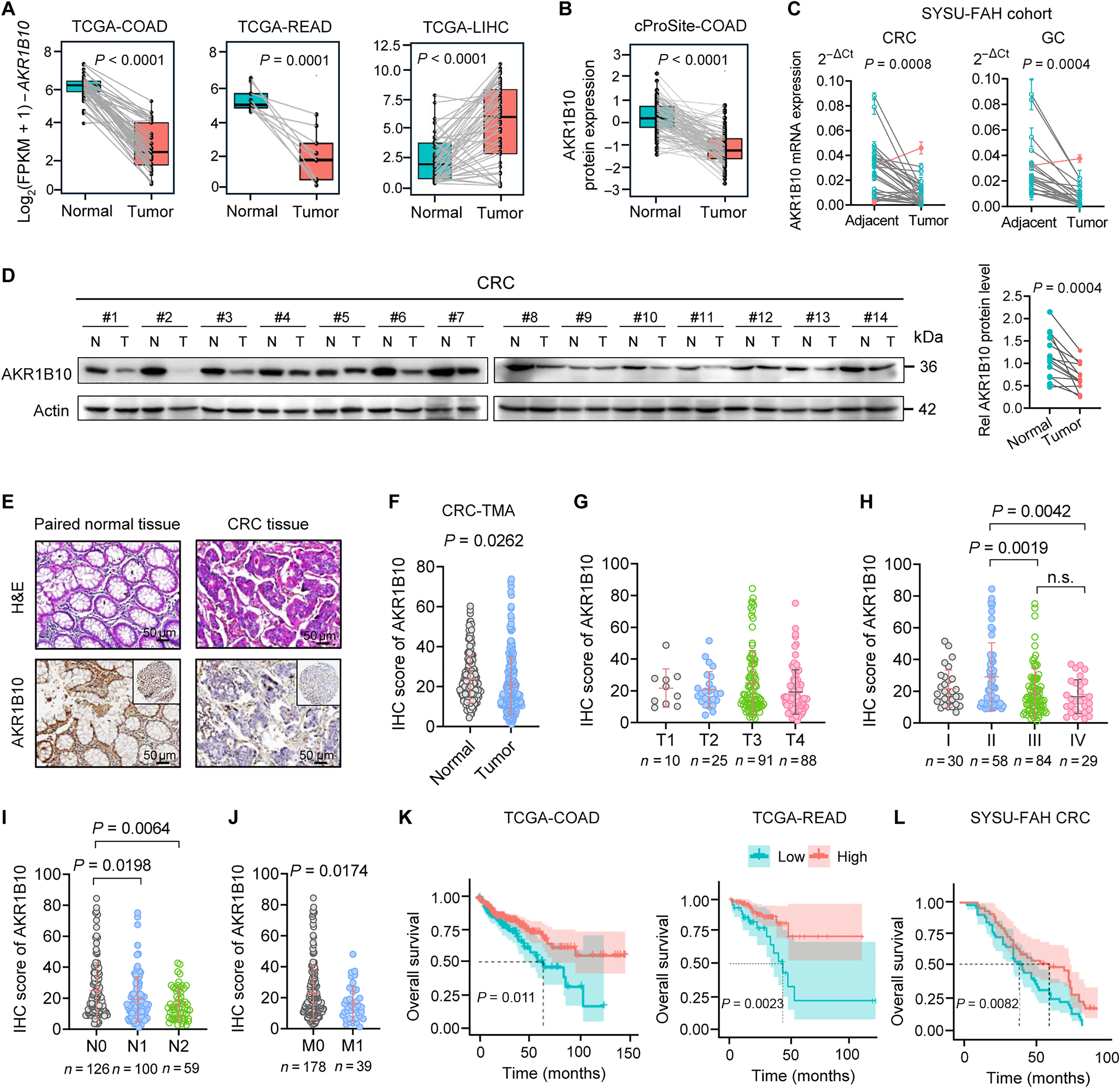
01、靶點:AKR1B10
應用:結直腸癌(CRC)肝轉移相關研究
來源:AKR1B10 dictates c-Myc stability to suppress colorectal cancer metastasis via PP2A nitration.Sci Adv, 2025 Aug 22
中山大學附屬第一醫院宋梅團隊與廈門大學附屬翔安醫院何偉玲團隊在《Science Advances》上發表研究成果,揭示了醛酮還原酶1B10(AKR1B10)在結直腸癌(CRC)肝轉移中的關鍵作用。AKR1B10在CRC中低表達,其缺失會導致ROS水平上升,誘導蛋白磷酸酶2A(PP2A)的調節亞基B56α硝基化,抑制PP2A活性,增強c-Myc蛋白穩定性,激活下游整合素信號通路,促進腫瘤細胞轉移。研究還發現靶向激活PP2A可有效抑制AKR1B10缺失型CRC的轉移,為精準抗癌策略提供了理論依據。
02、靶點:ISG15
應用:肝纖維化治療
來源:ISG15 deficiency in hepatic stellate cells promotes TGFβ2-induced liver fibrosis by counteracting CREB1 ISGylation.Gut,2025 Aug 17
華中科技大學同濟醫學院附屬同濟醫院陳孝平/陳倩/趙健萍/梁慧芳/袁月團隊在《Gut》發表研究,揭示干擾素刺激基因15(ISG15)在肝纖維化中的作用機制。研究發現,ISG15在肝纖維化肝組織和激活的肝星狀細胞(HSC)中顯著下調,其缺失會加劇肝纖維化。機制上,ISG15通過ISGylation修飾轉錄因子CREB1的Lys-304/305位點,抑制其活性,減少CREB1與TGFβ2啟動子結合,抑制TGFβ2/SMAD2信號通路激活。恢復ISG15表達或使用CREB1抑制劑666-15可顯著減輕纖維化程度,為肝纖維化治療提供了新靶點和策略。
03、靶點:RAD18
應用:RNA病毒感染及自身免疫性疾病治療的潛在靶點
來源:E3 ligase RAD18 targets phosphorylated IRF3 to terminate IFNB1 transcription.Nat Immunol,2025 Sep
浙江大學醫學院陳瑋/附屬第二醫院韓偉團隊在《Nature Immunology》發表研究,揭示E3泛素酶RAD18通過識別磷酸化IRF3(p-IRF3),促其泛素化和自噬降解,終止IFNB1轉錄,避免過量I型干擾素及炎癥反應。RAD18在p-IRF3的Lys193位點添加多聚泛素化鏈,使其從IFNB啟動子解離并被降解。實驗顯示,RAD18敲除小鼠因IFNβ過量產生而抵抗病毒感染;在H1N1感染的人巨噬細胞及系統性紅斑狼瘡患者單核細胞中,RAD18與p-IRF3及IFNB1 mRNA水平負相關。RAD18可作為RNA病毒感染及自身免疫性疾病治療的潛在靶點。
04、靶點:POM121
應用:前列腺癌治療
來源:Off-pore nucleoporin sPOM121 transcriptionally propels-Catenin driven tumor progression and immune escape in prostate cancer.Cancer Discov,2025 Jul 28
美國梅奧診所Veronica Rodriguez-Bravo團隊在《Cancer Discovery》發表研究,揭示核孔蛋白sPOM121在前列腺癌中的關鍵作用。研究發現sPOM121在轉移性前列腺癌中顯著高表達,通過與SMARCA5結合,激活β-連環蛋白等致癌信號通路,驅動腫瘤進展和免疫逃逸。實驗中,sPOM121缺失的前列腺癌細胞在小鼠體內腫瘤負荷顯著降低,小鼠存活率提高。sPOM121通過其FG重復序列形成動態轉錄樞紐,調控WNT/β-catenin通路,增強癌細胞侵襲性和干細胞特性,并抑制CD8+ T細胞浸潤。聯合β-catenin抑制劑可恢復免疫療效,為前列腺癌治療提供了新靶點和策略。
05、靶點:AURKB
應用:晚期胃腸間質瘤(GIST)的新型治療靶點
來源:Integrated Screens Identify AURKB Dependency in Advanced Gastrointestinal Stromal Tumors.J Exp Med,2025 Nov 03
中國科學院上海營養與健康研究所王躍祥團隊和上海交通大學附屬仁濟醫院汪明團隊在《Journal of Experimental Medicine》發表研究,揭示極光激酶B(AURKB)是晚期胃腸間質瘤(GIST)的新型治療靶點。研究通過多組學篩選、CRISPR篩選和高通量化合物篩選,發現AURKB在高危及轉移GIST中顯著高表達,且由轉錄因子FOXM1調控。AURKB通過穩定ATAD2蛋白,抑制其泛素化降解,增強染色質開放性,促進DNA損傷修復相關基因的轉錄,維持腫瘤細胞的惡性表型。AURKB特異性抑制劑AZD1152在多種耐藥GIST模型中表現出顯著的抑瘤效果,且安全性良好。該研究為AURKB抑制劑的臨床轉化提供了理論依據,也為克服激酶抑制劑耐藥提供了新策略。
06、靶點:CFAP36
應用:靶向治療纖毛相關疾病
來源:A conserved mechanism for the retrieval of polyubiquitinated proteins from cilia.Cell,2025 Aug 18
美國哈佛醫學院Alan Brown團隊在《Cell》雜志發表研究,揭示了纖毛內多聚泛素化蛋白逆向轉運的新因子CFAP36。該研究發現,CFAP36與小GTP酶蛋白ARL3協同作用,能夠結合多聚泛素化蛋白,并將其偶聯到逆向內纖毛轉運(IFT)列車上,參與貨物蛋白的轉運。CFAP36的N端含有一個BART樣結構域,可與ARL3高親和性結合,而ARL3與纖毛IFT列車轉運功能密切相關。通過多學科方法,研究人員利用兩種單細胞生物C. reinhardtii和Leishmania tarentolae作為研究對象,分離高純度的鞭毛樣本提取物,鑒定出CFAP36能夠結合多聚泛素鏈,并通過關鍵結構域UIM-1和α6實現結合。Cfap36基因敲除導致纖毛中K63-連接的多聚泛素鏈、Hh信號通路蛋白SMO和GPR161積聚增加,且影響其從纖毛向外的轉運。該研究為纖毛功能的深入理解以及靶向治療纖毛相關疾病提供了新的思路和靶點。
07、靶點:PTPN12
應用:三陰性乳腺癌(TNBC)相關治療
美國貝勒醫學院Thomas F. Westbrook團隊在《Cancer Discovery》發表研究,揭示PTPN12缺失通過擾亂細胞周期和紡錘體檢查點,使三陰性乳腺癌(TNBC)對紫杉醇更敏感。PTPN12是一種蛋白酪氨酸磷酸酶,約30%的TNBC中因突變或表達缺失而失活。PTPN12缺失導致CDK2-Y15磷酸化增加,抑制CDK2活性,使APCFZR1泛素連接酶復合體持續激活,過早降解PLK1、AURKB等關鍵有絲分裂蛋白,導致染色體不穩定性顯著增加。實驗顯示,PTPN12缺失的TNBC模型對紫杉醇治療更敏感,且臨床數據分析表明PTPN12低表達的TNBC患者在接受紫杉醇治療時生存獲益更顯著。這一發現為精準選擇紫杉醇受益患者提供了潛在生物標志物。
08、靶點:XPR1
應用:腦鈣化、腫瘤等疾病的研究及治療
來源:KIDINS220 and InsP8 safeguard the stepwise regulation of phosphate exporter XPR1.Mol Cell,2025 Sep 04
中國科學院上海有機化學研究所張一小團隊聯合多國研究團隊在《Molecular Cell》發表研究,揭示了腦鈣化關鍵蛋白XPR1的調控機制。XPR1是人體唯一已知的磷酸鹽外排蛋白,其功能異常與多種疾病密切相關。研究通過結構解析、功能研究和計算模擬等手段,發現了XPR1的“key-to-locks”活性調控方式和“knock-kiss-kick”磷酸轉運外排機制。XPR1的激活需要依次解除由KIDINS220、α1螺旋、C-loop和TM9b螺旋等形成的多重限制,從而實現孔道開放。此外,研究還解析了原發性家族性腦鈣化癥相關突變的致病機理,并發現了磷酸外排同源蛋白XPR1、PXo、PHO1在進化上的保守性和差異性。這些發現為理解人類磷酸鹽穩態提供了分子基礎,也為腦鈣化、腫瘤等疾病的致病機理研究及潛在干預策略開辟了新方向。
09、靶點:FBXL12
應用:靶向小膠質細胞的瘢痕抑制
來源:F-box/LRR-repeat protein 12 reorchestrated microglia to inhibit scarring and achieve adult spinal cord injury repair.Signal Transduct Target Ther,2025 Aug 20
10、靶點:IMPACT
應用:抗癌藥物研發
來源:Expression of IMPACT curtails metabolic plasticity and augments NK cell killing to abrogate metastatic growth.Cancer Discov,2025 Jul 31
推薦產品
參考文獻
[1]AKR1B10 dictates c-Myc stability to suppress colorectal cancer metastasis via PP2A nitration.Sci Adv, 2025 Aug 22
[2]ISG15 deficiency in hepatic stellate cells promotes TGFβ2-induced liver fibrosis by counteracting CREB1 ISGylation.Gut,2025 Aug 17
[3]E3 ligase RAD18 targets phosphorylated IRF3 to terminate IFNB1 transcription.Nat Immunol,2025 Sep
[4]Off-pore nucleoporin sPOM121 transcriptionally propels-Catenin driven tumor progression and immune escape in prostate cancer.Cancer Discov,2025 Jul 28
[5]Integrated Screens Identify AURKB Dependency in Advanced Gastrointestinal Stromal Tumors.J Exp Med,2025 Nov 03
[6]A conserved mechanism for the retrieval of polyubiquitinated proteins from cilia.Cell,2025 Aug 18
[7]Integrative proteogenomics and forward genetics reveals a novel mitotic vulnerability in triple-negative breast cancer.Cancer Discov,2025 Aug 11
[8]KIDINS220 and InsP8 safeguard the stepwise regulation of phosphate exporter XPR1.Mol Cell,2025 Sep 04
[9]F-box/LRR-repeat protein 12 reorchestrated microglia to inhibit scarring and achieve adult spinal cord injury repair.Signal Transduct Target Ther,2025 Aug 20
[10]Expression of IMPACT curtails metabolic plasticity and augments NK cell killing to abrogate metastatic growth.Cancer Discov,2025 Jul 31
*免責聲明:華美生物內容團隊僅是分享和解讀公開研究論文及其發現,本文僅作信息交流,文中觀點不代表華美生物立場,請理解。
應用:結直腸癌(CRC)肝轉移相關研究
來源:AKR1B10 dictates c-Myc stability to suppress colorectal cancer metastasis via PP2A nitration.Sci Adv, 2025 Aug 22
圖源:10.1126/sciadv.adv6937[1]
中山大學附屬第一醫院宋梅團隊與廈門大學附屬翔安醫院何偉玲團隊在《Science Advances》上發表研究成果,揭示了醛酮還原酶1B10(AKR1B10)在結直腸癌(CRC)肝轉移中的關鍵作用。AKR1B10在CRC中低表達,其缺失會導致ROS水平上升,誘導蛋白磷酸酶2A(PP2A)的調節亞基B56α硝基化,抑制PP2A活性,增強c-Myc蛋白穩定性,激活下游整合素信號通路,促進腫瘤細胞轉移。研究還發現靶向激活PP2A可有效抑制AKR1B10缺失型CRC的轉移,為精準抗癌策略提供了理論依據。
02、靶點:ISG15
應用:肝纖維化治療
來源:ISG15 deficiency in hepatic stellate cells promotes TGFβ2-induced liver fibrosis by counteracting CREB1 ISGylation.Gut,2025 Aug 17
圖源:10.1136/gutjnl-2025-335327[2]
華中科技大學同濟醫學院附屬同濟醫院陳孝平/陳倩/趙健萍/梁慧芳/袁月團隊在《Gut》發表研究,揭示干擾素刺激基因15(ISG15)在肝纖維化中的作用機制。研究發現,ISG15在肝纖維化肝組織和激活的肝星狀細胞(HSC)中顯著下調,其缺失會加劇肝纖維化。機制上,ISG15通過ISGylation修飾轉錄因子CREB1的Lys-304/305位點,抑制其活性,減少CREB1與TGFβ2啟動子結合,抑制TGFβ2/SMAD2信號通路激活。恢復ISG15表達或使用CREB1抑制劑666-15可顯著減輕纖維化程度,為肝纖維化治療提供了新靶點和策略。
03、靶點:RAD18
應用:RNA病毒感染及自身免疫性疾病治療的潛在靶點
來源:E3 ligase RAD18 targets phosphorylated IRF3 to terminate IFNB1 transcription.Nat Immunol,2025 Sep
圖源:10.1038/s41590-025-02256-x[3]
浙江大學醫學院陳瑋/附屬第二醫院韓偉團隊在《Nature Immunology》發表研究,揭示E3泛素酶RAD18通過識別磷酸化IRF3(p-IRF3),促其泛素化和自噬降解,終止IFNB1轉錄,避免過量I型干擾素及炎癥反應。RAD18在p-IRF3的Lys193位點添加多聚泛素化鏈,使其從IFNB啟動子解離并被降解。實驗顯示,RAD18敲除小鼠因IFNβ過量產生而抵抗病毒感染;在H1N1感染的人巨噬細胞及系統性紅斑狼瘡患者單核細胞中,RAD18與p-IRF3及IFNB1 mRNA水平負相關。RAD18可作為RNA病毒感染及自身免疫性疾病治療的潛在靶點。
04、靶點:POM121
應用:前列腺癌治療
來源:Off-pore nucleoporin sPOM121 transcriptionally propels-Catenin driven tumor progression and immune escape in prostate cancer.Cancer Discov,2025 Jul 28
圖源:10.1158/2159-8290.CD-25-0629[4]
美國梅奧診所Veronica Rodriguez-Bravo團隊在《Cancer Discovery》發表研究,揭示核孔蛋白sPOM121在前列腺癌中的關鍵作用。研究發現sPOM121在轉移性前列腺癌中顯著高表達,通過與SMARCA5結合,激活β-連環蛋白等致癌信號通路,驅動腫瘤進展和免疫逃逸。實驗中,sPOM121缺失的前列腺癌細胞在小鼠體內腫瘤負荷顯著降低,小鼠存活率提高。sPOM121通過其FG重復序列形成動態轉錄樞紐,調控WNT/β-catenin通路,增強癌細胞侵襲性和干細胞特性,并抑制CD8+ T細胞浸潤。聯合β-catenin抑制劑可恢復免疫療效,為前列腺癌治療提供了新靶點和策略。
05、靶點:AURKB
應用:晚期胃腸間質瘤(GIST)的新型治療靶點
來源:Integrated Screens Identify AURKB Dependency in Advanced Gastrointestinal Stromal Tumors.J Exp Med,2025 Nov 03
圖源:10.1084/jem.20250256[5]
中國科學院上海營養與健康研究所王躍祥團隊和上海交通大學附屬仁濟醫院汪明團隊在《Journal of Experimental Medicine》發表研究,揭示極光激酶B(AURKB)是晚期胃腸間質瘤(GIST)的新型治療靶點。研究通過多組學篩選、CRISPR篩選和高通量化合物篩選,發現AURKB在高危及轉移GIST中顯著高表達,且由轉錄因子FOXM1調控。AURKB通過穩定ATAD2蛋白,抑制其泛素化降解,增強染色質開放性,促進DNA損傷修復相關基因的轉錄,維持腫瘤細胞的惡性表型。AURKB特異性抑制劑AZD1152在多種耐藥GIST模型中表現出顯著的抑瘤效果,且安全性良好。該研究為AURKB抑制劑的臨床轉化提供了理論依據,也為克服激酶抑制劑耐藥提供了新策略。
06、靶點:CFAP36
應用:靶向治療纖毛相關疾病
來源:A conserved mechanism for the retrieval of polyubiquitinated proteins from cilia.Cell,2025 Aug 18

圖源:10.1016/j.cell.2025.07.043[6]
美國哈佛醫學院Alan Brown團隊在《Cell》雜志發表研究,揭示了纖毛內多聚泛素化蛋白逆向轉運的新因子CFAP36。該研究發現,CFAP36與小GTP酶蛋白ARL3協同作用,能夠結合多聚泛素化蛋白,并將其偶聯到逆向內纖毛轉運(IFT)列車上,參與貨物蛋白的轉運。CFAP36的N端含有一個BART樣結構域,可與ARL3高親和性結合,而ARL3與纖毛IFT列車轉運功能密切相關。通過多學科方法,研究人員利用兩種單細胞生物C. reinhardtii和Leishmania tarentolae作為研究對象,分離高純度的鞭毛樣本提取物,鑒定出CFAP36能夠結合多聚泛素鏈,并通過關鍵結構域UIM-1和α6實現結合。Cfap36基因敲除導致纖毛中K63-連接的多聚泛素鏈、Hh信號通路蛋白SMO和GPR161積聚增加,且影響其從纖毛向外的轉運。該研究為纖毛功能的深入理解以及靶向治療纖毛相關疾病提供了新的思路和靶點。
07、靶點:PTPN12
應用:三陰性乳腺癌(TNBC)相關治療
來源:Integrative proteogenomics and forward genetics reveals a novel mitotic vulnerability in triple-negative breast cancer.Cancer Discov,2025 Aug11

圖源:10.1158/2159-8290.CD-23-1173[7]
美國貝勒醫學院Thomas F. Westbrook團隊在《Cancer Discovery》發表研究,揭示PTPN12缺失通過擾亂細胞周期和紡錘體檢查點,使三陰性乳腺癌(TNBC)對紫杉醇更敏感。PTPN12是一種蛋白酪氨酸磷酸酶,約30%的TNBC中因突變或表達缺失而失活。PTPN12缺失導致CDK2-Y15磷酸化增加,抑制CDK2活性,使APCFZR1泛素連接酶復合體持續激活,過早降解PLK1、AURKB等關鍵有絲分裂蛋白,導致染色體不穩定性顯著增加。實驗顯示,PTPN12缺失的TNBC模型對紫杉醇治療更敏感,且臨床數據分析表明PTPN12低表達的TNBC患者在接受紫杉醇治療時生存獲益更顯著。這一發現為精準選擇紫杉醇受益患者提供了潛在生物標志物。
08、靶點:XPR1
應用:腦鈣化、腫瘤等疾病的研究及治療
來源:KIDINS220 and InsP8 safeguard the stepwise regulation of phosphate exporter XPR1.Mol Cell,2025 Sep 04
圖源:10.1016/j.molcel.2025.08.003[8]
中國科學院上海有機化學研究所張一小團隊聯合多國研究團隊在《Molecular Cell》發表研究,揭示了腦鈣化關鍵蛋白XPR1的調控機制。XPR1是人體唯一已知的磷酸鹽外排蛋白,其功能異常與多種疾病密切相關。研究通過結構解析、功能研究和計算模擬等手段,發現了XPR1的“key-to-locks”活性調控方式和“knock-kiss-kick”磷酸轉運外排機制。XPR1的激活需要依次解除由KIDINS220、α1螺旋、C-loop和TM9b螺旋等形成的多重限制,從而實現孔道開放。此外,研究還解析了原發性家族性腦鈣化癥相關突變的致病機理,并發現了磷酸外排同源蛋白XPR1、PXo、PHO1在進化上的保守性和差異性。這些發現為理解人類磷酸鹽穩態提供了分子基礎,也為腦鈣化、腫瘤等疾病的致病機理研究及潛在干預策略開辟了新方向。
09、靶點:FBXL12
應用:靶向小膠質細胞的瘢痕抑制
來源:F-box/LRR-repeat protein 12 reorchestrated microglia to inhibit scarring and achieve adult spinal cord injury repair.Signal Transduct Target Ther,2025 Aug 20
圖源:10.1038/s41392-025-02354-0[9]
同濟大學程黎明、高紹榮、朱融融團隊在《Signal Transduction and Targeted Therapy》發表研究,揭示脊髓損傷修復新機制。通過多組學聯合分析發現,m6A甲基化修飾在損傷后主導mRNA修飾,Fbxl12作為關鍵靶基因被特異性增強。激活的小膠質細胞中,m6A修飾促進FBXL12合成,過表達該基因可使小膠質細胞呈現"無瘢痕愈合"表型,減少70%瘢痕面積,促進軸突再生超2.4毫米并重建神經環路。機制層面,FBXL12通過K63泛素化穩定MYH14蛋白,重構細胞骨架促進遷移。該研究首次建立m6A-FBXL12-MYH14調控軸,為靶向小膠質細胞的瘢痕抑制策略提供理論依據,聯合療法有望進一步提升脊髓損傷功能恢復效果。
10、靶點:IMPACT
應用:抗癌藥物研發
來源:Expression of IMPACT curtails metabolic plasticity and augments NK cell killing to abrogate metastatic growth.Cancer Discov,2025 Jul 31
圖源:10.1158/2159-8290.CD-24-1055[10]
美國國立衛生研究院Jonathan M. Hernandez團隊在《Cancer Discovery》發表研究,揭示IMPACT蛋白通過抑制GCN1,抑制癌細胞的代謝適應性和免疫逃逸能力,從而阻止癌細胞轉移。研究發現,GCN1在高度轉移的胰腺癌細胞中表達水平較高,通過激活ATF4信號通路,幫助癌細胞在低營養環境下存活并逃避免疫攻擊。IMPACT蛋白能結合并抑制GCN1功能,增強癌細胞表面的免疫識別分子,使癌細胞更容易被NK細胞和T細胞殺傷。臨床數據顯示,轉移性腫瘤的IMPACT表達水平顯著低于原發腫瘤,且IMPACT低表達的患者生存率更差。該研究為開發新型抗癌藥物提供了理論依據。推薦產品
| 靶點 | 重組蛋白 | 貨號 |
| AKR1B10 | Recombinant Human Aldo-keto reductase family 1 member B10 (AKR1B10) | CSB-EP001540HU |
| AURKB | Recombinant Human Aurora kinase B (AURKB) | CSB-MP002458HU |
| CFAP36 | Recombinant Human Coiled-coil domain-containing protein 104 (CCDC104) | CSB-MP846623HU |
| FBXL12 | Recombinant Human F-box/LRR-repeat protein 12 (FBXL12) | CSB-MP878914HU |
| IMPACT | Recombinant Human Protein IMPACT (IMPACT) | CSB-MP889191HU |
| ISG15 | Recombinant Human Ubiquitin-like protein ISG15 (ISG15) | CSB-YP011843HU |
| POM121 | Recombinant Human Nuclear envelope pore membrane protein POM 121 (POM121), partial | CSB-MP846630HU |
| PTPN12 | Recombinant Human Tyrosine-protein phosphatase non-receptor type 12 (PTPN12) | CSB-MP019026HU |
| RAD18 | Recombinant Human E3 ubiquitin-protein ligase RAD18 (RAD18) | CSB-EP889102HU |
| XPR1 | Recombinant Human Solute carrier family 53 member 1 (XPR1), partial | CSB-MP871381HU |
參考文獻
[1]AKR1B10 dictates c-Myc stability to suppress colorectal cancer metastasis via PP2A nitration.Sci Adv, 2025 Aug 22
[2]ISG15 deficiency in hepatic stellate cells promotes TGFβ2-induced liver fibrosis by counteracting CREB1 ISGylation.Gut,2025 Aug 17
[3]E3 ligase RAD18 targets phosphorylated IRF3 to terminate IFNB1 transcription.Nat Immunol,2025 Sep
[4]Off-pore nucleoporin sPOM121 transcriptionally propels-Catenin driven tumor progression and immune escape in prostate cancer.Cancer Discov,2025 Jul 28
[5]Integrated Screens Identify AURKB Dependency in Advanced Gastrointestinal Stromal Tumors.J Exp Med,2025 Nov 03
[6]A conserved mechanism for the retrieval of polyubiquitinated proteins from cilia.Cell,2025 Aug 18
[7]Integrative proteogenomics and forward genetics reveals a novel mitotic vulnerability in triple-negative breast cancer.Cancer Discov,2025 Aug 11
[8]KIDINS220 and InsP8 safeguard the stepwise regulation of phosphate exporter XPR1.Mol Cell,2025 Sep 04
[9]F-box/LRR-repeat protein 12 reorchestrated microglia to inhibit scarring and achieve adult spinal cord injury repair.Signal Transduct Target Ther,2025 Aug 20
[10]Expression of IMPACT curtails metabolic plasticity and augments NK cell killing to abrogate metastatic growth.Cancer Discov,2025 Jul 31
*免責聲明:華美生物內容團隊僅是分享和解讀公開研究論文及其發現,本文僅作信息交流,文中觀點不代表華美生物立場,請理解。






